江西上饶退休工资养老金计算方法及计算公式2024年最新(在线计算器)
更新时间:2024-08-15 18:01:19 •阅读 0
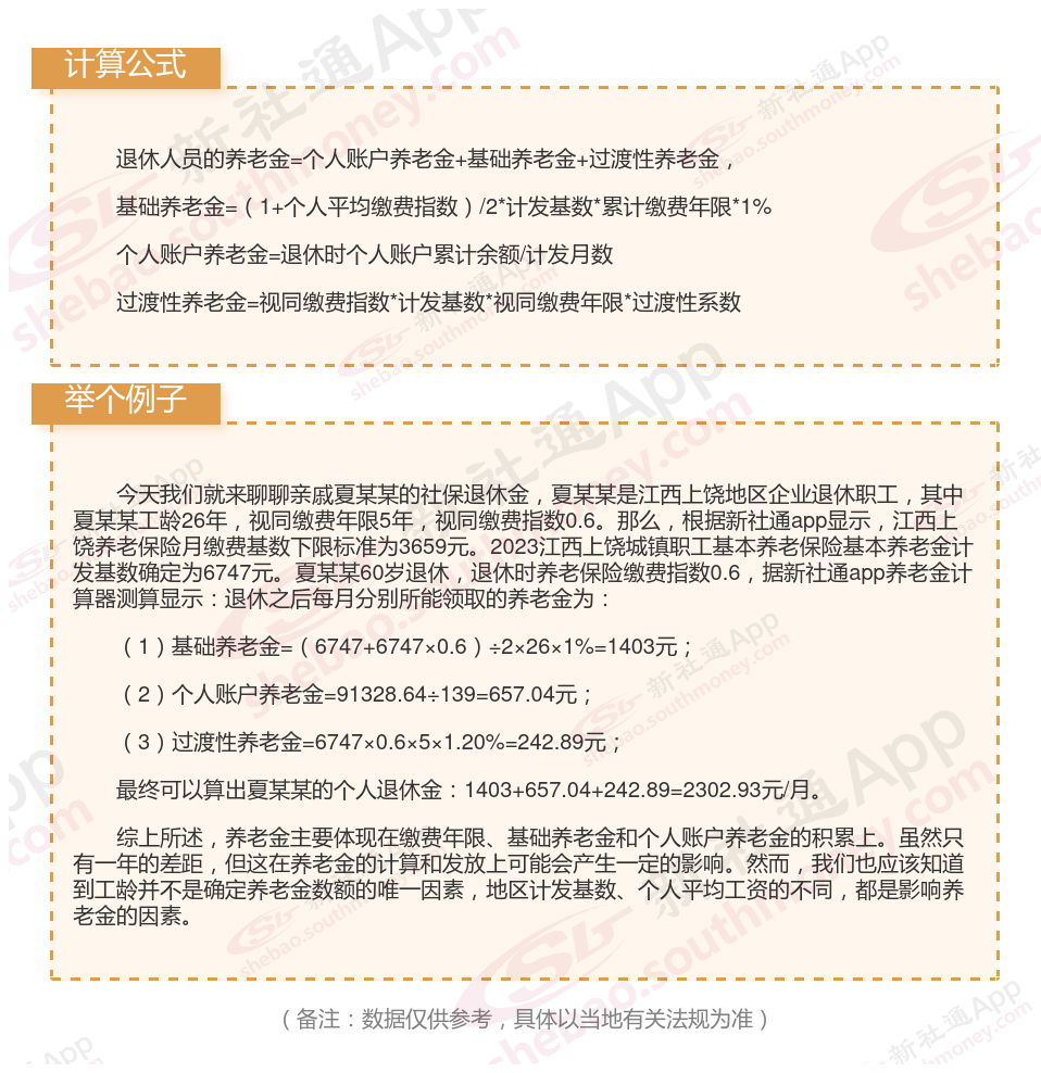
交了这么多年社保你知道我们退休后能领多少钱吗?根据最新的社保退休金在线计算器,职工退休时的社保退休金由两部分组成:社保退休金=基础社保退休金 个人账户社保退休金。
据新社通app获悉,江西上饶养老保险是为了保证人们在老年时能够拥有稳定的经济来源,确保基本生活需求得到满足。然而,很多人并不清楚如何计算自己未来能够领取多少养老金?江西上饶养老保险要交多少钱?下面,我们将详细介绍养老保险金的计算方法及在线计算器。
江西上饶退休工资养老金计算方法及公式2024年最新(举例说明)
》点击新社通app养老金计算器,轻松测算你的养老金!
江西上饶退休领取养老金的条件是什么?
根据有关法规:“参加基本养老保险的个人,达到法定退休年龄时累计缴费满十五年的,按月领取基本养老金。 参加基本养老保险的个人,达到法定退休年龄时累计缴费不足十五年的,可以缴费至满十五年,按月领取基本养老金;也可以转入新型农村社会养老保险或者城镇居民社会养老保险,按照法规享受相应的养老保险待遇。”
其养老金的领取条件为:
1、本人达到法定退休年龄并办理了退休手续;
2、所在单位和个人依法参加基本养老保险并履行缴费义务;
3、个人累计缴费时间满15年。
