什么是区块链哈希算法?哈希算法原理和用途
什么是区块链哈希算法?哈希算法原理和用途,看到这个标题,相信很多朋友都会感到非常的疑惑,接触数字货币这么长时间以来,确实是听都没有听说过,小编也是偶然在浏览论坛的时候,从一位朋友的口中知道的。开始小编还没有放在心上,只是随意的查阅了一番,结果真的是不看不知道,一看吓一跳,这个东西对于我们的帮助真的是特别大,小编也是迫不及待的要分享给各位朋友了,连夜整理了资料,希望能够给大家带来帮助。简言之,哈希算法是将任意长度的字符串映射为较短的固定长度的字符串。比特币则是使用SHA-256摘要算法对任意长度的输入给出的是256bit的输出。那么,加密货币中哈希算法的应用有哪些?
加密哈希函数:
一个加密哈希函数有如下特性:
确定性 :无论在同一个哈希函数中解析多少次,输入同一个A总是能得到相同的输出h(A)。
高效运算 :计算哈希值的过程是高效的。
抗原像攻击(隐匿性) :对一个给定的输出结果h(A),想要逆推出输入A,在计算上是不可行的。
抗碰撞性(抗弱碰撞性) :对任何给定的A和B,找到满足B≠A且h(A)=h(B)的B,在计算上是不可行的。
细微变化影响 :任何输入端的细微变化都会对哈希函数的输出结果产生剧烈影响。
谜题友好性 :对任意给定的Hash码Y和输入值x而言,找到一个满足h(k|x)=Y的k值在计算上是不可行的。
加密哈希函数对区块链的安全性和挖矿有巨大的帮助。
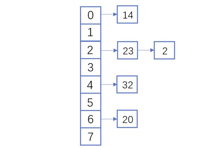
数据结构:
有两种数据结构对于理解区块链非常重要:链表和哈希指针。
链表:链表是依次按顺序连接而成的数据区块,如下图所示:
在链表中的每个区块都通过一个指针指向另一个区块。
指针:指针是包含其他变量地址的变量。因此,正如其名,指针就是指向其他变量的变量。
哈希指针:哈希指针不仅有其他变量的地址,还有该变量中数据的哈希值。那么,这对区块链而言有何帮助呢?
区块链的构成:
区块链本质上是一个链表,其中的每个新区块都包含一个哈希指针。指针指向前一区块及其含有的所有数据的哈希值。借此特性,区块链拥有了不可更改性(immutability)的伟大特质。假设在上面的图表中,有人尝试篡改1号区块中的数据。请记住加密哈希函数的一个重要特质是任何输入端的细微变化都会对哈希函数的输出结果产生剧烈影响。
那么,即便有人尝试对1号区块里的数据进行细微的改写,也会使得存储在2号区块里的1号区块的哈希值产生巨大的变化。接下来,这将导致2号区块的哈希值发生变化,进而影响存储在3号区块的哈希值。以此类推,最终整条区块链上的数据都会发生变化。这种通过冻结整条链条来修改数据的方式几乎是不可能做到的。正因如此,区块链被认定为是不可篡改的。
每个区块都有自己的梅克尔根(Merkle Root)。现在,正如你已知道的,每个区块里都包含多笔交易。如果将这些交易按线性存储,那么在所有交易中寻找一笔特定交易的过程会变得无比冗长。
而这就是我们使用梅克尔树的原因。
在梅克尔树中,所有个体交易通过哈希算法都能向上追溯至同一个根。这就使得搜索变得非常容易。因此,如果想要在区块里获取某一特定的数据,我们可以直接通过梅克尔树里的哈希值来进行搜索,而不用进行线性访问。
好了,通过对以上的总结,大家对虚拟币的各个方面有没有了很深的了解呢?希望这篇文章会解答一下您的疑惑和让您对您的币种更加了解,会更加深入了解虚拟币。希望大家收获多多,钱包越来越鼓最后虚拟币也有一定的风险,希望大家量力而行,要谨慎客观的分析各方面的因素,综合自己的自身条件来考虑到底要不要选择一个币种。希望本篇文章会帮助到你。如果有其他需要,大家也可以继续多关注关注我们的文章,会不定时的推送,希望大家通过阅读我们的文章对您的虚拟币会有一个更加清晰的了解那么谢谢您的阅读。
